作者简介
擅长领域:资本市场与证券、私募与投资基金、诉讼仲裁、房地产与基础设施
于悦女士现任北京志霖律师事务所顾问。在加入志霖之前,于悦女士曾先后在天津市住房和城乡建设委员会法规处、证券业自律组织、金杜律师事务所就职。
于悦女士专注证券合规及证券争议解决法律服务,特别在证券合规领域具有丰富的工作经验,擅长处理证券类行政处罚、自律监管案件的陈述申辩、听证、复议等法律工作。
重大资产重组是上市公司实现资源有效配置的重要经济手段,也是我国资本市场最活跃的市场行为之一,对于优化上市公司结构、提高上市公司质量、促进资本服务实体经济具有重要意义。另一方面,重大资产重组开展过程中也易滋生财务造假、内幕交易、操纵市场等严重的证券违法行为,因此也是证券稽查执法的重点领域。本文将结合现行规定及相关案例,对重大资产重组中标的公司股东的信息披露义务及其法律责任进行剖析,以供参考。
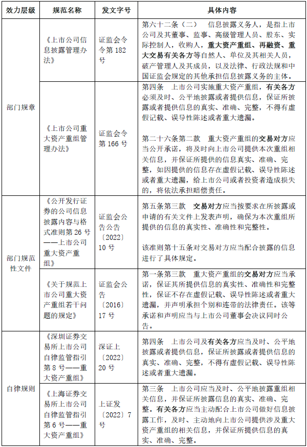
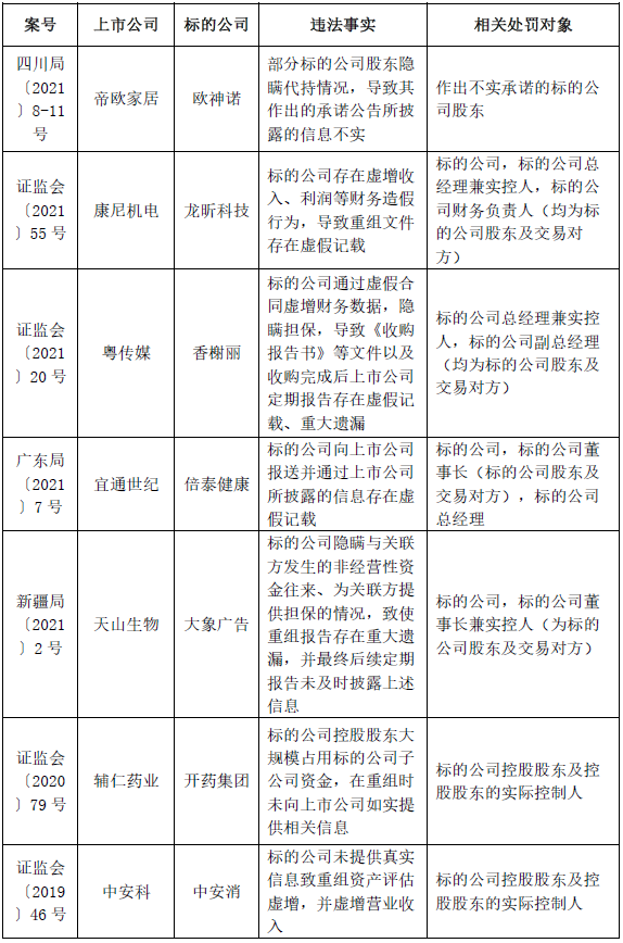
NO.1 标的公司股东信披义务之依据及构成 1、标的公司股东承担信披义务之依据 上市公司购买标的公司股权构成重大资产重组时,作为重大资产重组交易对方的标的公司股东属于《证券法》第七十八条所规定的“信息披露义务人”范畴,负有相应的信息披露义务,其信披义务之依据详见如下规定: 2、标的公司股东信披义务的具体内容 笔者根据现行规定,总结了重大资产重组交易对方标的公司股东所负有的信息披露义务的具体内容,分述如下: 第一,配合尽职调查,如实提供相关信息。在重大资产重组过程中,交易对方应当配合相关尽调,向上市公司及中介机构提供交易主体、交易标的的相关信息,包括交易对方与上市公司之间是否存在关联关系及其情况说明,交易对方向上市公司推荐董事或者高级管理人员的情况,交易对方及其主要管理人员最近五年内受过行政处罚、刑事处罚及重大经济纠纷情况,交易对方及其主要管理人员最近五年的诚信情况,交易标的权属情况等。 第二,出具承诺函。重大资产重组交易对方应当按照《关于规范上市公司重大资产重组若干问题的规定》第一条、《上市公司重大资产重组管理办法》第二十六条的要求出具承诺,保证其所提供的重组相关信息的真实性、准确性、完整性,保证不存在虚假记载、误导性陈述或者重大遗漏。也即,在整个股权转让交易过程中,标的公司股东为实现交易所提供的信息均应以“真实、准确、完整”为纲。 第三,出席上市公司相关说明会,答复媒体问询。根据沪、深交易所要求,特定情况下[1]上市公司需就重大资产重组事项召开媒体说明会、投资者说明会,交易对方或其代表应当参会,并就媒体问询等作出说明。 其他事项。根据《公开发行证券的公司信息披露内容与格式准则第26号——上市公司重大资产重组》第四十七条,其他能够影响股东及其他投资者做出合理判断的、有关重大资产重组交易的所有信息均应及时披露。例如,交易对方拟终止重大资产重组时,应对终止本次重大资产重组事项进行说明,并通过上市公司同时披露其关于终止重大资产重组事项的说明。 [1] 参见《深圳证券交易所上市公司自律监管指引第8号——重大资产重组》第三十五条、第四十三条、第四十四条,《上海证券交易所上市公司自律监管指引第6号——重大资产重组》第三十三条、第三十六条。 NO.2 行政执法实证分析 根据《上市公司重大资产重组管理办法》第五十五条第一款之规定,“上市公司或者其他信息披露义务人报送的报告或者披露的信息存在虚假记载、误导性陈述或者重大遗漏的,由中国证监会责令改正,依照《证券法》第一百九十七条予以处罚;情节严重的,可以责令暂停或者终止重组活动,并可以对有关责任人员采取市场禁入的措施;涉嫌犯罪的,依法移送司法机关追究刑事责任。”第三款规定:“重大资产重组或者发行股份购买资产的交易对方未及时向上市公司或者其他信息披露义务人提供信息,或者提供的信息有虚假记载、误导性陈述或者重大遗漏的,按照第一款规定执行。”据此,作为重大资产重组交易对方的标的公司股东如未及时提供信息,或提供的信息存在虚假记载、误导性陈述或者重大遗漏,证券监管部门可依《证券法》关于信披违规之罚则对其进行行政处罚。 笔者根据公开资料,搜集了历年来重大资产重组信息披露违法违规案件中涉及对重大资产重组标的公司股东的行政处罚案例: 从以上执法案例中,笔者关注到如下值得思考及探讨的情况: 第一,实务中标的公司股东往往同时在标的公司担任高级管理人员,但证券行政执法中往往对当事人的双重身份概而论之,或重点强调当事人作为标的公司高级管理人员的身份,并不会进一步细化当事人的股东责任。不过,这样的执法思路在近期案例中有所调整。例如,在粤传媒与香榭丽重大资产重组信息披露违法违规案中,证监会明确认定标的公司股东作为交易对方构成《证券法》下的“其他信息披露义务人”[2],并以当事人交易对方的身份作出处罚。 第二,证监会及地方证监局的行政处罚大部分仅及于标的公司的控股股东或兼具标的公司股东与管理人身份的当事人,但也有例外:在鞍重股份与九好集团重大资产重组信息披露违法违规案中,证监会一并处罚了标的公司控股股东的一致行动人及其他无任职的普通股东;在星美联合与欢瑞影视重大资产重组信息披露违法违规案中,重庆证监局处罚了1名未在标的公司任职的普通自然人股东。 [2] “叶某、乔某东作为香榭丽股东,是粤传媒以发行股份和现金相结合方式收购香榭丽事件中的交易对手方。根据《上市公司重大资产重组管理办法》(2011年8月1日,证监会第73号令,以下简称2011年《重组办法》)第二条第二款以及第四条的规定,叶某、乔某东作为‘有关各方’,是2005年《证券法》第一百九十三条第一款规定的‘其他信息披露义务人’。”参见《中国证监会行政处罚决定书》(〔2021〕20号)。 NO.3 其他法律责任 除行政处罚外,重大资产重组过程中标的公司股东实施财务欺诈等信息披露违法行为,亦将面临民事乃至刑事责任。 1、民事责任 交易对方隐瞒真实情况或提供虚假信息是引发重大资产重组虚假陈述的主要原因之一。有鉴于此,2022年1月最高人民法院新颁布的《最高人民法院关于审理证券市场虚假陈述侵权民事赔偿案件的若干规定》第二十一条新增规定:“公司重大资产重组的交易对方所提供的信息不符合真实、准确、完整的要求,导致公司披露的相关信息存在虚假陈述,原告起诉请求判令该交易对方与发行人等责任主体赔偿由此导致的损失的,人民法院应当予以支持。” 从以上规定来看,作为重大资产重组交易对方的标的公司股东将作为证券虚假陈述责任主体,直面广大股民的索赔。 2、刑事责任 笔者前文所整理的行政执法案例中,已有多起案件被移送公安机关立案侦查,其中相当比例的案件被司法机关认定为合同诈骗罪。 例如,康尼机电与龙昕科技重大资产重组信息披露违法违规案中,法院认定标的公司股东、实控人、交易对方廖某某在签订、履行合同过程中,通过虚增收入、利润等财务造假行为,骗取康尼机电财物,数额特别巨大,构成合同诈骗罪。据此判处被告人廖某某无期徒刑,剥夺政治权利终身,并处没收个人全部财产。同时,责令被告人廖某某退出犯罪所得19.3亿元,发还被害单位康尼机电[3]。 天山生物与大象广告重大资产重组信息披露违法违规案件中,法院认定标的公司大象广告,标的公司董事长兼实控人、交易对方陈某某,标的公司董事会秘书陈某某以非法占有为目的,在签署、履行合同过程中,通过虚增银行存款、虚减营业成本、虚构应收账款、隐瞒担保及负债等方式,骗取被害单位财物,其行为均已构成合同诈骗罪。据此判处标的公司罚金1000万元;判处标的公司董事长兼实控人、交易对方陈某某无期徒刑,剥夺政治权利终身,并处没收个人全部财产;判处标的公司董事会秘书陈某某有期徒刑十五年,剥政治权利五年,并处罚金300万元。此外,判决书还要求追缴36名原标的公司股东、交易对方所取得的天山生物股票,并返还天山生物[4]。 除合同诈骗罪以外,违规披露、不披露重要信息罪亦是应重点关注的刑事罪名。在鞍重股份与九好集团重大资产重组信息披露违法违规案中,法院认定标的公司实际控制人郭某某及其配偶杜某某(二人为重大资产重组交易对方)、标的公司总裁宋某某、标的公司副总监王某构成违规披露、不披露重要信息罪。据此,对郭某某判处有期徒刑二年三个月,并处罚金人民币十万元;对宋某某、杜某某、王某分别判处有期徒刑一至二年不等,缓刑二至三年不等,并处罚金人民币二至五万元不等[5]。 [3] 参见南京市中级人民法院刑事判决书(2020)苏01刑初3号。 [4] 参见新疆维吾尔自治区昌吉回族自治州中级人民法院刑事判决书(2020)新23刑初7号。 [5] 参见浙江省杭州市拱墅区人民法院(2020)浙0105刑初255号刑事判决书。 NO.4 结语 并购重组是企业发展壮大的重要途径之一,对服务实体经济具有重要意义。但在利益的驱使下,市场上不乏利用虚假信息进行“忽悠式”重组的现象。从执法数据来看,近年来中国证监会显著加大了对重大资产重组过程中并购欺诈和信披违法的行政处罚力度。伴随2019年《证券法》的修订,2021年《刑法修正案(十一)》的颁布实施,以及2022年《最高人民法院关于审理证券市场虚假陈述侵权民事赔偿案件的若干规定》的出台,作为重大资产重组交易对方的标的公司股东如违反相关信披义务,将面临更为严格的行政、民事和刑事的全方位追责。
